杠杆合约合法吗知乎-股票杠杆怎么弄的-【东方资本】,如何提高股票价值,股票T 1规则对市场有什么影响,扬帆配资官网
Follow us
簡體中文
ENGLISH
葡萄牙語
俄文
阿拉伯語
德文
首頁
關于德科
公司簡介
服務范圍
企業文化
榮譽證書
合作伙伴
員工風采
人力資源
產品中心
陸用發電機
高壓發電機
船用發電機
特型定制發電機
短軸發電機
AVR介紹
技術研發
技術設備
質量保證
產品選型
應用方案
數據中心
通訊系統
礦山/工業
房地產
租賃市場
軍工企業
發電站
養殖業
石油石化
其他
服務支持
技術支持
故障診斷
保修
常見問題
資料下載
新聞資訊
公司新聞
行業新聞
視頻資訊
聯系我們
新聞資訊
公司新聞
行業新聞
視頻資訊
首頁
>
新聞資訊
> 公司新聞
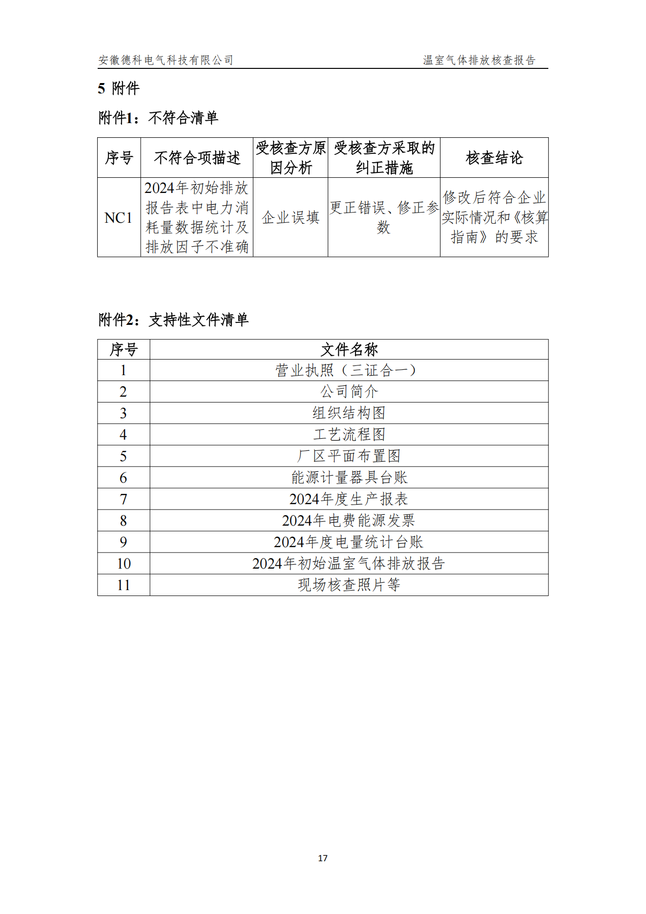
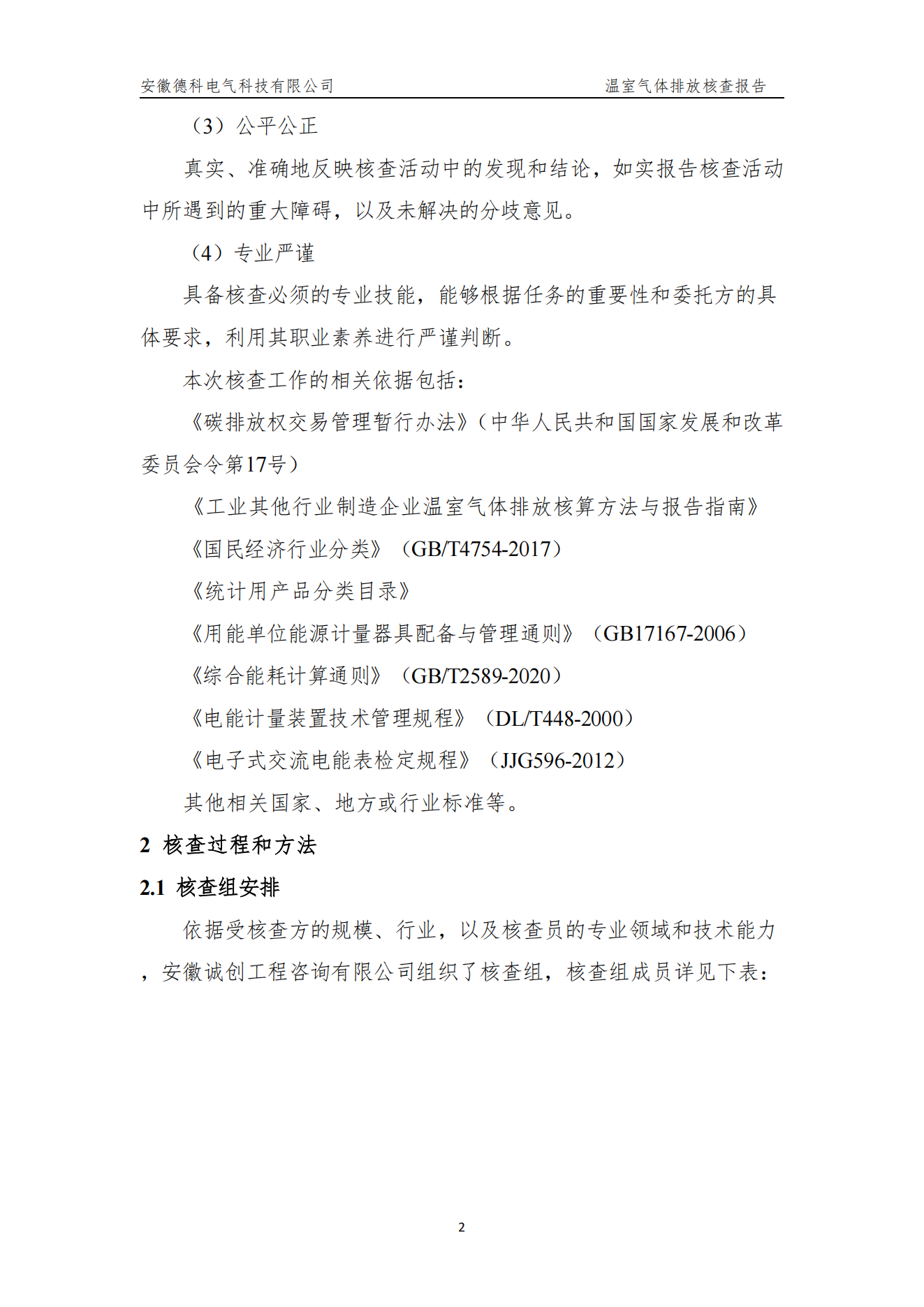
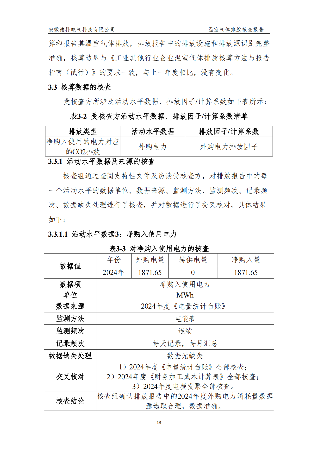
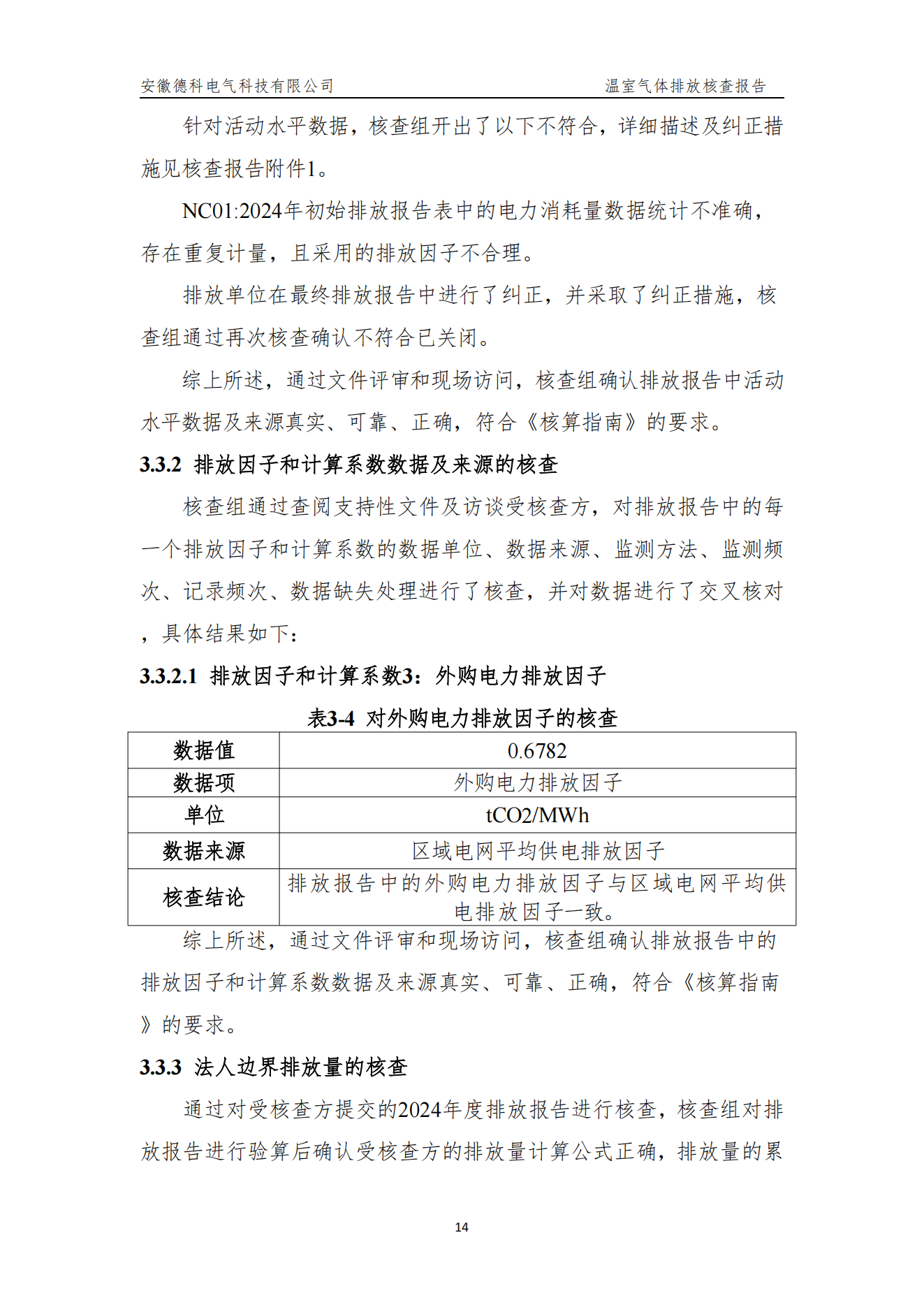
2024年德科電氣溫室氣體排放核查報告
發布時間: 2025-05-27 點擊: 308
下一篇:
2024年德科電氣產品碳足跡評價報告
上一篇:
德科邀您共襄2025年葉卡捷琳堡國際工業貿易展覽會!
首頁
關于德科
公司簡介
服務范圍
企業文化
榮譽證書
合作伙伴
員工風采
人力資源
產品中心
陸用發電機
高壓發電機
船用發電機
特型定制發電機
短軸發電機
AVR介紹
技術研發
技術設備
質量保證
產品選型
應用方案
數據中心
通訊系統
礦山/工業
房地產
租賃市場
軍工企業
發電站
養殖業
石油石化
其他
服務支持
技術支持
故障診斷
保修
常見問題
資料下載
新聞資訊
公司新聞
行業新聞
視頻資訊
聯系我們
語言選擇:
簡體中文
ENGLISH
葡萄牙語
俄文
阿拉伯語
德文
關于德科
公司簡介
服務范圍
企業文化
榮譽證書
合作伙伴
員工風采
人力資源
產品中心
陸用發電機
高壓發電機
船用發電機
特型定制發電機
短軸發電機
AVR介紹
技術研發
技術設備
質量保證
產品選型
應用方案
數據中心
通訊系統
礦山/工業
房地產
租賃市場
軍工企業
發電站
養殖業
石油石化
其他
服務支持
技術支持
故障診斷
保修
常見問題
資料下載
新聞中心
公司新聞
行業新聞
視頻資訊
400-880-5328
安徽合肥市廬江高新技術產業開發區蘇河路9號 郵編:231500
COPYRIGHT ? 2020 安徽德科電氣科技有限公司
皖ICP備12012671號-1
發送
郵件
info@evotecpower.com
郵箱地址
服務
熱線
400-880-5328
服務熱線
關注
微信
德科微信公眾號
頂部